티스토리 뷰
🚀 테슬라의 AI 슈퍼컴퓨터 도조(Dojo): 자율주행의 미래

테슬라의 도조(Dojo) 슈퍼컴퓨터는 AI 기반 자율주행 기술을 혁신적으로 발전시키는 핵심 요소입니다.
도조의 구조, 성능, 그리고 테슬라의 미래 전략에서 차지하는 역할을 분석합니다.
🔍 테슬라의 AI 슈퍼컴퓨터 ‘도조(Dojo)’란?
테슬라는 자율주행 기술을 발전시키기 위해 자체 AI 슈퍼컴퓨터 **도조(Dojo)**를 개발했습니다. 도조는 방대한 비디오 데이터를 빠르게 처리하고, 뉴럴 네트워크 학습을 최적화하도록 설계된 고성능 컴퓨팅 시스템입니다. 기존 GPU 중심의 AI 훈련 방식에서 벗어나, 보다 효율적으로 테슬라의 완전 자율주행(FSD, Full Self-Driving) 기능을 훈련하는 것이 목표입니다.
🛠️ 도조 슈퍼컴퓨터의 구조와 핵심 기술
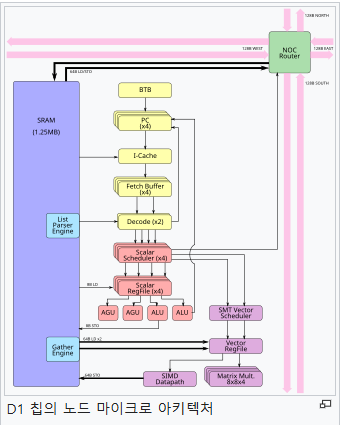
1️⃣ D1 칩(D1 Chip): AI 연산을 위한 맞춤형 칩

도조의 핵심 부품인 D1 칩은 테슬라가 자체 설계한 고성능 AI 칩으로, 뉴럴 네트워크 훈련을 위한 강력한 연산 능력을 제공합니다.
- 7nm 공정으로 제작
- 50억 개의 트랜지스터 내장
- 354개 코어, 2GHz 속도로 동작
- 기존 GPU보다 높은 처리 효율과 확장성 제공
2️⃣ 훈련 타일(Training Tile): 연산 집약적 아키텍처


D1 칩 25개가 하나의 훈련 타일을 구성하며, 이 타일들은 초고속 네트워크로 연결됩니다. 이를 통해 데이터 전송 지연을 최소화하고, 연산 속도를 극대화합니다.
3️⃣ 시스템 트레이(System Tray)와 엑사팟(ExaPOD)
훈련 타일이 여러 개 모이면 시스템 트레이, 그 시스템 트레이가 모이면 캐비닛, 그리고 최종적으로 **엑사팟(ExaPOD)**이 형성됩니다.
💡 엑사팟의 성능
도조 슈퍼컴퓨터는 **초당 1.1엑사플롭스(exaFLOP)**의 연산 능력을 제공하며, 이는 세계 최고 수준의 슈퍼컴퓨터 중 하나로 평가됩니다.
⚡ 도조가 기존 AI 훈련 방식과 다른 점
✅ GPU vs. 도조의 전용 AI 칩
현재 AI 훈련에는 엔비디아(NVIDIA) GPU가 주로 사용됩니다. 하지만 GPU는 범용 컴퓨팅을 위한 제품으로, 자율주행 AI 학습에는 최적화되지 않았습니다.
👉 도조는 자율주행 AI 훈련 전용 하드웨어로 설계되어 데이터 처리 속도와 효율성이 GPU보다 뛰어납니다.
✅ 기존 방식 대비 학습 속도 향상
테슬라는 기존 AI 훈련 방식보다 수십 배 빠른 속도로 자율주행 소프트웨어를 학습시킬 수 있다고 밝혔습니다.
✅ 확장성 및 비용 절감 효과
테슬라는 GPU 대신 도조를 사용함으로써 엔비디아 의존도를 낮추고, 자체 AI 슈퍼컴퓨팅 인프라를 확보하게 되었습니다. 이는 장기적으로 비용 절감과 확장성 측면에서 큰 이점을 제공합니다.
🚗 도조가 테슬라의 자율주행에 미치는 영향
🔹 자율주행 AI 훈련 가속화
도조는 테슬라의 방대한 주행 데이터(비디오, 센서 정보)를 초고속으로 분석하여, 자율주행 AI 모델을 더 정밀하게 훈련합니다.
🔹 완전 자율주행(FSD) 개발 촉진
테슬라는 도조를 통해 FSD의 성능을 크게 향상시키고, 완전 자율주행 기술 상용화 속도를 앞당길 것으로 기대됩니다.
🔹 AI 및 클라우드 서비스 확장 가능성
일부 분석가들은 테슬라가 도조를 클라우드 서비스로 개방하여, 다른 기업이나 연구 기관이 테슬라의 AI 연산 능력을 활용할 수 있도록 할 가능성이 있다고 보고 있습니다.
🔮 도조의 미래 전망
🚀 완전 자율주행(FSD) 상용화 가속화
🚀 테슬라의 AI 연구 및 개발 역량 강화
🚀 전 세계 AI 및 슈퍼컴퓨팅 시장에서 경쟁력 확보
🚀 장기적으로 도조 기반 클라우드 서비스 가능성
테슬라는 도조를 통해 자율주행 기술의 패러다임을 바꾸고, AI 슈퍼컴퓨팅 시장에서 중요한 위치를 차지할 가능성이 높습니다. 앞으로 테슬라의 FSD 발전과 도조의 역할에 대한 관심이 더욱 커질 것으로 예상됩니다.
📌 도조는 테슬라의 미래 핵심 기술
✅ 도조는 테슬라가 직접 설계한 AI 슈퍼컴퓨터로, 기존 GPU 방식보다 효율적으로 자율주행 AI를 훈련합니다.
✅ D1 칩 → 훈련 타일 → 엑사팟으로 이어지는 구조를 통해, 최고 수준의 AI 연산 능력을 제공합니다.
✅ 테슬라는 도조를 활용하여 완전 자율주행(FSD) 기술을 더욱 빠르게 개발하고 있습니다.
✅ 향후 도조가 클라우드 서비스로 개방될 가능성도 있으며, 이는 AI 및 슈퍼컴퓨팅 시장에서 테슬라의 입지를 강화할 것입니다.
'주식 경제' 카테고리의 다른 글
| 트럼프의 25% 관세, 글로벌 경제에 미칠 파장은? (2) | 2025.02.01 |
|---|---|
| 📢 2025년 2월 미국 주식 실적 발표 일정 및 투자 전략 (1) | 2025.02.01 |
| "DeepSeek의 데이터 무단 수집 논란: AI 윤리와 보안의 새로운 위기" (1) | 2025.01.31 |
| 딥시크(DeepSeek) 관련 미국 주식 분석 (1) | 2025.01.31 |
| ECB, 4회 연속 금리 인하…유로존 경제에 미치는 영향 (0) | 2025.01.31 |